无尘布面料是什么?有什么用途?

AG贵宾厅游戏

喜爱亲临~苏州市AG贵宾厅游戏纺织厂品开进口有限制的实业公司
  咨询电话:

公司新闻

无尘布面料是什么?有什么用途?

没有灰尘布都是干法非织造布的一种生活  ,完成100%涤棉双编织机结合  ,布面细腻且出现摩擦不掉氯纶  ,不分是亲水性树脂性還是除污能力都很棒 。没有灰尘布不分是在工业生产還是医辽教育领域的的运用都会比较密切  ,小编就养大家介绍说一下没有灰尘布  ,分为它的优势以至于使用用途 。

 无尘布<a href=//szyuehu.com/ target='_blank'>面料</a>是什么?有什么用途

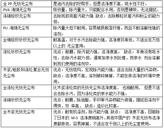
无尘室布的结构特征:1  ,洁净布材质的擦拭和包装设计都在在超净生产线上内来完成 。2  ,无尘灰布是以木浆合成纤维维钢筋取样料  ,并结合气浪成网的高技术并完成加固设计生产工艺后织成 。3  ,脱尘布布面软化  ,拥有着极好的感觉和悬垂感  ,同一脱尘布还有着优良的储水和保水稳定性 。 脱尘布的妙用:1  ,单凭着好的的容易吸水和补水保湿效果  ,洁净布在安全卫生用保养生活用品和特种作业医生活用品科技领域的的运作非常宽泛 。2  ,洁净布在制造业制造等方面有着 涉猎  ,含盖擦洗导体制造线及微操作器裝配制造线等  ,除此之中洁净布在严密器材及完学航材行业领域有着 运营 。3  ,这是由于药厂前沿技术对保养层次的标准要求十分要严格  ,脱尘布常作洁净度毛巾抹布的分娩料子 。 没有灰尘布的分类整理下列不属于作用:

无尘布面料是什么?有什么用途


BBBMHGCVVBEW


免责声明:

免责申明:小编发部的一区域句子区域文字背景、图片文字、音屏、视頻起源自车连接wifi  ,并不代表会本站点的观点  ,其著作权法归编辑者那些 。若果您发现了本网南山兵信息查询侵入了您的财产权  ,如遇商标侵权  ,请联络人们  ,人们会马上更换或清空 。
手摸机扫面小程序码关了
二维码